Diretoria de Governança, Risco e Compliance

A Diretoria de Governança, Risco e Compliance é responsável pela verificação do cumprimento de obrigações e gestão de riscos, com atribuições relativas ao gerenciamento de riscos corporativos e de controles internos, compliance, integridade, código de conduta e programa de integridade, além da Governança Corporativa e gestão da Sustentabilidade, considerando assuntos relacionados a aspectos socioambientais, mudança do clima e responsabilidade social. 

Para o exercício de suas atribuições, está assegurada à DRC atuação independente e acesso a todas as informações e documentos necessários. 

Compete à Diretoria: 

  • estabelecer políticas e diretrizes relacionadas aos temas sob sua responsabilidade, bem como coordenar sua aplicação; 
  • gerir e divulgar o desempenho em sustentabilidade empresarial e governança corporativa; 
  • estabelecer padrões de ética, conduta e integridade, bem como coordenar a revisão e disseminação do Código de Conduta;
  • definir e coordenar o Programa de Integridade;
  • coordenar a implantação e manutenção do processo de gerenciamento de riscos corporativos, de compliance e de controles internos para mitigação dos principais riscos, inclusive aqueles relacionados à integridade das informações contábeis e financeiras; 
  • relatar a ocorrência de ato que constitua ilícito administrativo, civil ou penal ao Conselho de Administração e à Diretoria da Copel Holding ou subsidiária integral (direta ou indireta);
  • contribuir no que for necessário, dentro de suas atribuições, com o Comitê de Desenvolvimento Sustentável na execução do seu plano de trabalho;
  • suprir as atividades e documentações necessárias ao funcionamento do Comitê de Ética da Companhia;
  • dirigir e coordenar os assuntos relacionados aos processos de secretaria, de responsabilidade dos órgãos estatutários da Copel;
  • dirigir e coordenar os assuntos relacionados aos processos de redação de documentos, de responsabilidade dos órgãos estatutários da Copel.

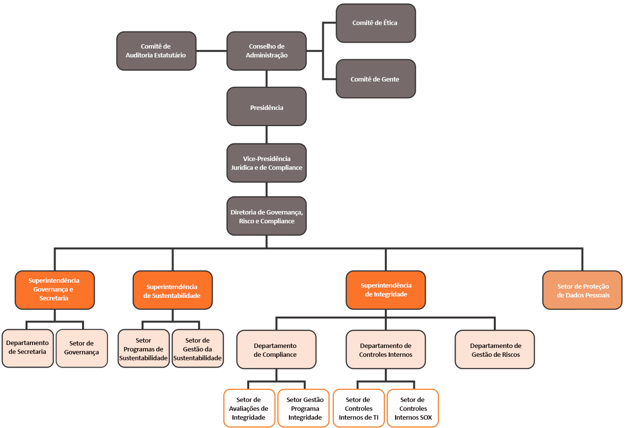
A Diretoria está composta da seguinte forma: 

Organograma VPJC

Superintendência de Sustentabilidade

A Superintendência é responsável por estabelecer políticas, diretrizes e indicadores relacionados à sustentabilidade empresarial, à mudança do clima e às políticas públicas, bem como gerenciar os compromissos assumidos no âmbito da Copel (Holding) e de suas subsidiárias integrais – SIs. As principais atribuições são:

  • Estabelecer estratégias para atendimento às diretrizes corporativas, às plataformas e aos compromissos assumidos pela Copel nos aspectos de sustentabilidade empresarial e de mudança do clima (Pacto Global, ISE, Dow Jones, Agenda 2030 e políticas públicas);
  • Prover o direcionamento estratégico que subsidie a implantação de um sistema de gestão integrada de sustentabilidade empresarial;
  • Analisar, propor e monitorar as oportunidades de melhoria que aumentem o desempenho em sustentabilidade empresarial e mudança do clima;
  • Definir e coordenar programa corporativo de sustentabilidade empresarial, de voluntariado e de mudança do clima no âmbito da Copel;
  • Promover a cultura e a melhoria do desempenho em sustentabilidade empresarial e mudança do clima;
  • Dirigir o processo de resposta aos questionários e às plataformas de sustentabilidade empresarial e de mudança do clima;
  • Coordenar a elaboração do Relatório Anual e de Sustentabilidade e de relatos corporativos relacionados aos temas de sustentabilidade empresarial;
  • Representar a Copel, bem como gerenciar o relacionamento de interesse corporativo com as organizações e empresas congêneres públicas e privadas sobre os temas voltados à sustentabilidade empresarial e à mudança do clima.

Superintendente: Luisa Cristina Tischer Nastari.

Superintendência de Governança e Secretaria – SGV

A Superintendência é responsável por estabelecer políticas, diretrizes e indicadores relacionados à governança corporativa. As principais atribuições são:

  • Prover o direcionamento estratégico que subsidie a implantação de um sistema de gestão integrada de governança corporativa;
  • Analisar, propor e monitorar as oportunidades de melhoria que aumentem o desempenho em governança corporativa;
  • Coordenar a implantação de práticas e de tendências de governança corporativa;
  • Dirigir o processo de resposta aos questionários e às plataformas de governança corporativa;
  • Coordenar a elaboração de relatos corporativos relacionados a governança corporativa;
  • Representar a Copel, bem como gerenciar o relacionamento de interesse corporativo com as organizações e empresas congêneres públicas e privadas sobre os temas voltados à governança corporativa.
  • Coordenar o serviço de secretariado e assessoramento dos órgãos da administração societária;

Superintendente: Adilson Dvulatchca.

Superintendência de Integridade – SIN

A Superintendência é responsável por coordenar atividades voltadas a Compliance, Gestão de riscos corporativos e Controles internos no âmbito da Copel (Holding), suas subsidiárias integrais – SIs.

Superintendente: Juliano Viana

Departamento de Compliance – DCPL

Compliance pode ser definido como o conjunto de medidas e procedimentos com o objetivo de evitar, detectar e remediar a ocorrência de irregularidades, fraudes e corrupção.

O Departamento de Compliance é responsável pela gestão do Programa de Integridade da Copel e por:

  • Divulgar os preceitos do Código de Conduta;
  • Fortalecer os valores organizacionais;
  • Manter o Canal de Denúncias;
  • Apurar as denúncias recebidas;
  • Criar estratégias de comunicação e oferecer treinamentos;
  • Assegurar a criação e execução dos procedimentos necessários;
  • Garantir controles internos adequados;
  • Garantir que a gestão de riscos alcance os níveis apropriados;
  • Realizar avaliações de integridade;
  • Auxiliar a alta direção nas tomadas de decisões;
  • Monitorar de forma contínua, com investigações internas, due dilligence e medidas disciplinares.

Gerente do Departamento: Ana Carolina Armelin Marques

Equipe:
Supervisores de setor (analistas sêniores), Anderson Queiroz Lino e Daniel Kendy Kuvada. Analista Sênior Eduardo Santiago Gonzales Gomes. Analista Pleno Alexandre Rogerio Cordeiro, Analistas Junior Silmara de Souza Henriques e Adriana de Queiroz Alves. 

Departamento de Gestão de Riscos - DPGR

A Gestão de Riscos visa contribuir para fortalecer o processo de Governança Corporativa, aumentar a segurança quanto ao alcance dos objetivos, promover maior transparência para as partes interessadas e aprimorar o ambiente de controles internos da Companhia.

​​​​​​​O Departamento é responsável por estabelecer a Política de Riscos da Companhia e por realizar:​​​​​​​​​​​​​​​​​​​​​​​​​​​​

  • ​​​​​​​Avaliação de Riscos Estratégicos;
  • Avaliação de Riscos Relacionados a Novos Negócios​​​​​​​​​​​​​​;
  • Análise de Riscos de Processos​​​​​​​;
  • ​​​​​​​Análise de Riscos de segregação de função.
  • Apoio ao Mapeamento de Riscos Operacionais para a formalização de processos da cadeia de valor de toda a Companhia.

Gerente do Departamento: Marcelo Perdoncini

Setor de Proteção de Dados Pessoais

O Setor de Proteção de Dados é responsável pelo atendimento à Lei Geral de Proteção de Dados Pessoais (LGPD), Lei nº 13.709, de 14 de agosto de 2018, que dispõe sobre o tratamento de dados pessoais, inclusive nos meios digitais, por pessoa natural ou por pessoa jurídica de direito público ou privado, com o objetivo de proteger os direitos fundamentais de liberdade e de privacidade e o livre desenvolvimento da personalidade da pessoa natural.

Encarregada de Dados: Lilian Renata de Andrade

Departamento de Controles Internos – DCRI

Controle Interno é “um processo conduzido pela estrutura de governança, administração e outros profissionais da entidade, e desenvolvido para proporcionar segurança razoável com respeito à realização dos objetivos relacionados a operações, divulgação e conformidade”. Conforme “COSO 2013 – Internal Control Integrated Framework”.

O Departamento de Controles Internos – DCRI é responsável pela coordenação e manutenção do ambiente de controles internos da Copel, com o objetivo do atendimento à Lei Americana Sarbanes Oxley – SOX.

O cumprimento a esta lei é uma exigência das autoridades dos Estados Unidos da América para todas as empresas, sejam elas americanas ou estrangeiras, que comercializam papéis na Bolsa de Nova York. Em decorrência disso, anualmente a Copel precisa revisar e avaliar seus controles internos e emitir um certificado declarando a conformidade dos mesmos às normas da seção 404 da SOX. Esse processo é feito desde o ano de 2005.

Gerente do Departamento: Alexandre Dequech

Departamento de Secretaria - DSEC

O objetivo da área é coordenar os processos de governança societária, bem como a redação de documentos corporativos no âmbito da Copel (Holding), das subsidiárias integrais da Copel (Holding) e das subsidiárias integrais da Copel Geração e Transmissão S.A.

A Secretaria é responsável por:​​​​​​​​​​​​​​​​​​​​​​​​​​​​

  • ​​​​​​​Coordenar o serviço de secretariado dos órgãos da administração societária;
  • Coordenar o assessoramento da Assembleia Geral, Conselho de Administração, Conselho Fiscal, Comitê de
    Auditoria Estatutário, Comitê de Indicação e Avaliação, Comitê de Investimentos e Inovação, Comitê de
    Desenvolvimento Sustentável, Comitê de Minoritários e Diretoria Executiva da Copel.
  • Coordenar a redação de documentos corporativos e prestar suporte redacional à elaboração de relatórios institucionais;
  • ​​​​​​​Coordenar o controle e a busca documental relativos à governança societária”.

Superintendente: Isabel Zaiczuk Raggio

Comitê de Auditoria Estatutário

Relacionado à estrutura de Compliance, o Comitê de Auditoria Estatutário é responsável pela operacionalização do Canal de Denúncias, sobre o qual recebe reporte mensalmente. Maiores informações estão disponíveis neste link.

Comitê de Ética

As principais atribuições são monitorar o processo de recepção e apuração de relatos recebidos por meio do Canal de Denúncias, revisar periodicamente e emitir orientações acerca do Código de Conduta, e ainda colaborar na revisão de políticas e normas internas relacionados ao tema. O Comitê é responsável ainda por garantir a divulgação e a efetiva aplicação dos preceitos e orientações do Código de Conduta. Maiores informações estão disponíveis neste link.

Comitê de Gente

Relacionado à estrutura de Compliance, o Comitê de Gente realiza a avaliação dos membros de órgãos estatutários das empresas do Grupo Copel, utilizando, entre outras análises, os relatórios emitidos pelo Departamento de Compliance. Maiores informações estão disponíveis neste link.